This thread has been locked.

If you have a related question, please click the "Ask a related question" button in the top right corner. The newly created question will be automatically linked to this question.

关于LM25116的电流输出问题

Other Parts Discussed in Thread: LM25116

大家好,

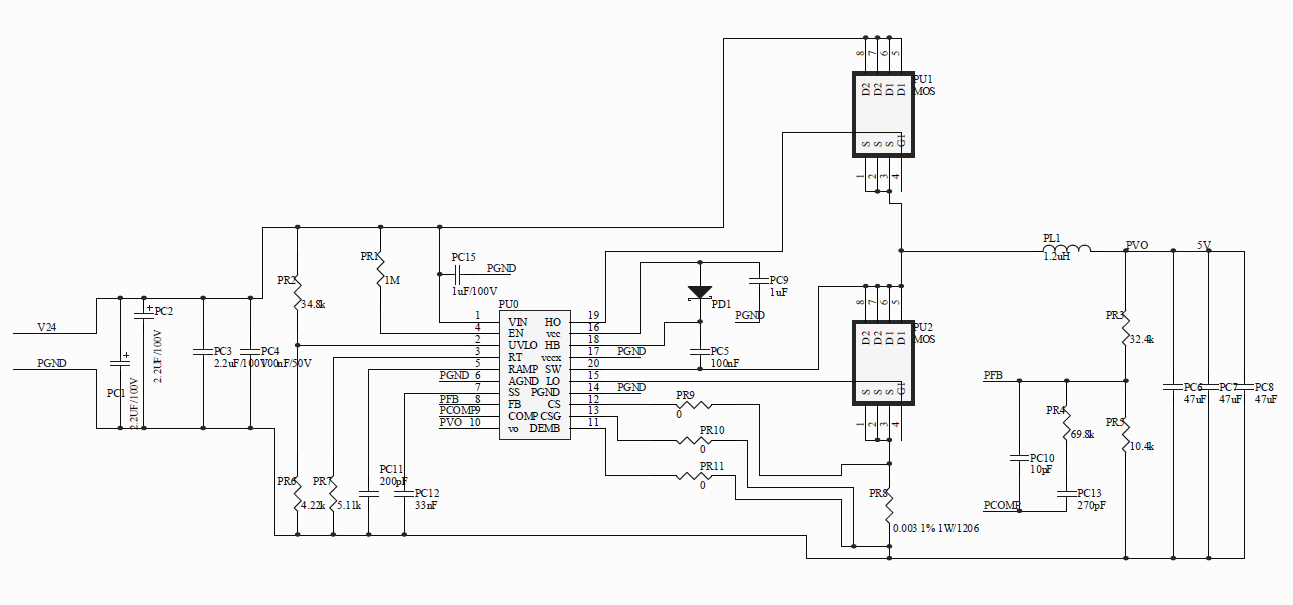
目前有个LED power的应用, 是24V in, 5V/16A输出的需求.

除一些了被动组件是使用相同的规格外, 其余的电感 mos等都用webench power designer网站上的建议料件.

目前的问题是当负载小于1A, 电感的温度算是正常, 但当大于2A左右, 电感的温度非常的高.

请问有甚么信息能帮助我除错, 谢谢.

下图是HO(橘色)  SW(蓝色) pin的波形.