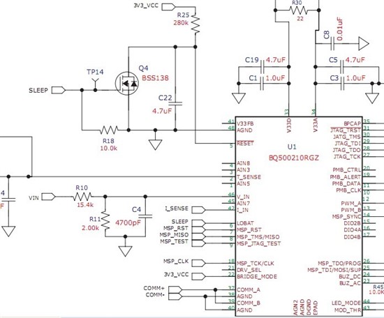
图中看出BQ500210电路采用外部复位电路,Q4(MOS管)周围的电路与芯片BQ500210的5脚RESET和6脚LOBAT构成,在什么条件下可触发复位?Q4(MOS管)的作用是什么?具体的原理还不太清楚,可以讲一个具体进入复位的情况吗?谢谢!
This thread has been locked.
If you have a related question, please click the "Ask a related question" button in the top right corner. The newly created question will be automatically linked to this question.
图中看出BQ500210电路采用外部复位电路,Q4(MOS管)周围的电路与芯片BQ500210的5脚RESET和6脚LOBAT构成,在什么条件下可触发复位?Q4(MOS管)的作用是什么?具体的原理还不太清楚,可以讲一个具体进入复位的情况吗?谢谢!
你好:
当Transmitter进入standby 模式下,SLEEP脚会周期性的脉冲信号出现。当SLEEP高电平时,Q4导通时将/RESET脚拉低,导致复位。
www.ti.com.cn/.../zhcs245a.pdf
具体请见手册中的第13及14页。