在正常的经过测试的18001 PCBA上换成异常的4050芯片,经过检查后发现,异常的4050芯片无法编程和导出srec文件,也无法校验电流,显示校验fail。
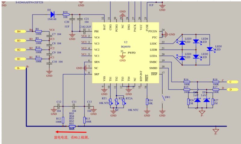
通过bq上位机data memory直接导入正式发布的gg文件,电流显示还是异常(放电2A,显示充电158mA)。如下是线路图,哪位能帮忙解答一下
This thread has been locked.
If you have a related question, please click the "Ask a related question" button in the top right corner. The newly created question will be automatically linked to this question.
在正常的经过测试的18001 PCBA上换成异常的4050芯片,经过检查后发现,异常的4050芯片无法编程和导出srec文件,也无法校验电流,显示校验fail。
通过bq上位机data memory直接导入正式发布的gg文件,电流显示还是异常(放电2A,显示充电158mA)。如下是线路图,哪位能帮忙解答一下