This thread has been locked.

If you have a related question, please click the "Ask a related question" button in the top right corner. The newly created question will be automatically linked to this question.

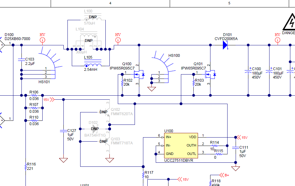
TI原理图中灰色的元器件怎么理解,还有这个HS符号是什么含义