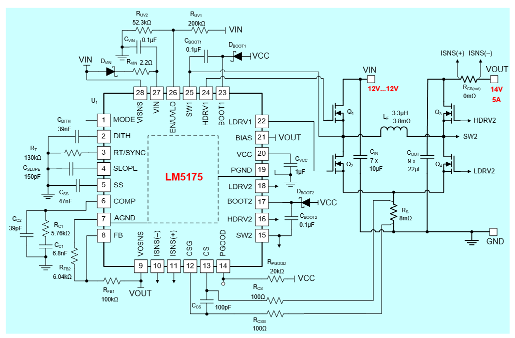
想用LM5175做一个输入12V,输出9-24V可调的数控开关电源,现在自己画了一个PCB,通过改变FB
引脚电阻控制输出电压。
目前遇到问题:1、空载时,芯片发热严重,输入电流最高可达0.2A,同时电感啸叫,偶尔电感不啸叫,则芯片也不发热了。
2、根据TI提供的计算器,不同的输出电压时,COMP引脚补偿器件的值也不同,那么仅仅改变FB引脚电阻能否实现可调输出电压功能呢?
This thread has been locked.
If you have a related question, please click the "Ask a related question" button in the top right corner. The newly created question will be automatically linked to this question.
想用LM5175做一个输入12V,输出9-24V可调的数控开关电源,现在自己画了一个PCB,通过改变FB
引脚电阻控制输出电压。
目前遇到问题:1、空载时,芯片发热严重,输入电流最高可达0.2A,同时电感啸叫,偶尔电感不啸叫,则芯片也不发热了。
2、根据TI提供的计算器,不同的输出电压时,COMP引脚补偿器件的值也不同,那么仅仅改变FB引脚电阻能否实现可调输出电压功能呢?
您好,驱动的波形除了有些振铃,大体是正常的,而且可以改变输出电压,昨天我外接一个时钟源,调节了一下频率,发现电感在250khz左右时不会产生啸叫,LM5175会发热,输入电流稳定在85mA左右;当调整频率逐渐高于或低于250Khz频率,电感逐渐啸叫,LM5175发热严重.