This thread has been locked.

If you have a related question, please click the "Ask a related question" button in the top right corner. The newly created question will be automatically linked to this question.

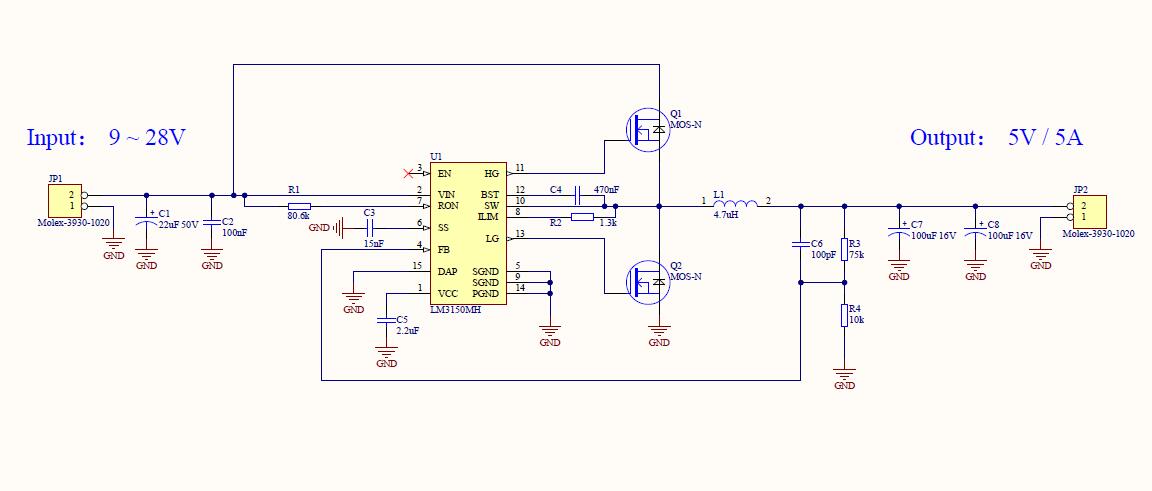
LM3150MH输出电压过高,无法稳压



 使用LM3150MH,参考WEBENCH电路,设计输入电压为12-24V,输出5V / 5A。结果空载输出电压偏高,FB>0.63V。且无法稳压,输入电压从12V升到24V,输出电压上升。

使用负载仪带载测试,电压也是偏高。

调节RON电阻输出电压会有变化,但依旧无法稳压。

请问可能是什么问题?