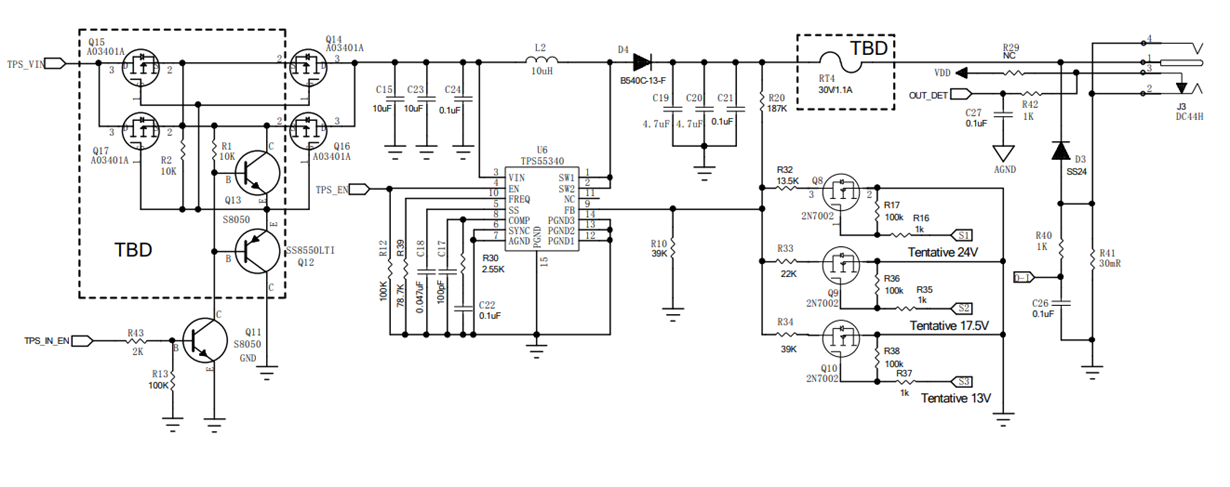
以下发热问题请帮忙给些建议。Thanks!
我司第二次PCB改版后,经测试发现电感、二极管的温度接近80℃,改善不明显,该温度还是偏高了。
我司的测试方法是,输入6.8V,输出15V/1.2A,并将温度探头固定在元器件表面测得的温度值。
附件是原理图及PCB Layout及二极管与电感规格书,请查收。
该产品在9月底就需要放产,时间紧迫请尽快回复。
This thread has been locked.
If you have a related question, please click the "Ask a related question" button in the top right corner. The newly created question will be automatically linked to this question.
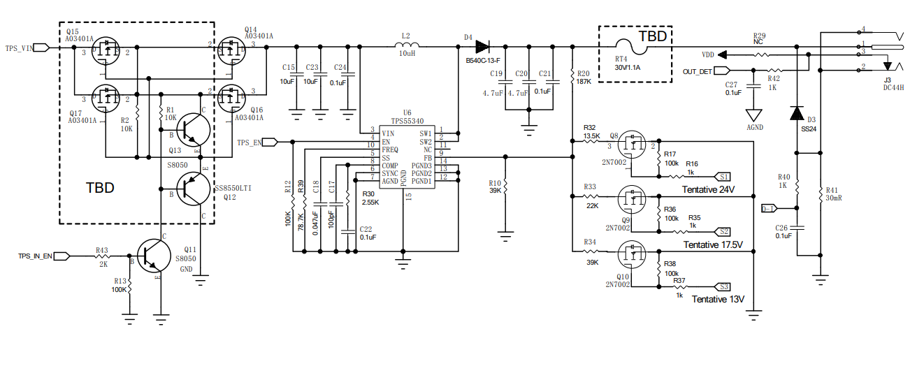
以下发热问题请帮忙给些建议。Thanks!
我司第二次PCB改版后,经测试发现电感、二极管的温度接近80℃,改善不明显,该温度还是偏高了。
我司的测试方法是,输入6.8V,输出15V/1.2A,并将温度探头固定在元器件表面测得的温度值。
附件是原理图及PCB Layout及二极管与电感规格书,请查收。
该产品在9月底就需要放产,时间紧迫请尽快回复。