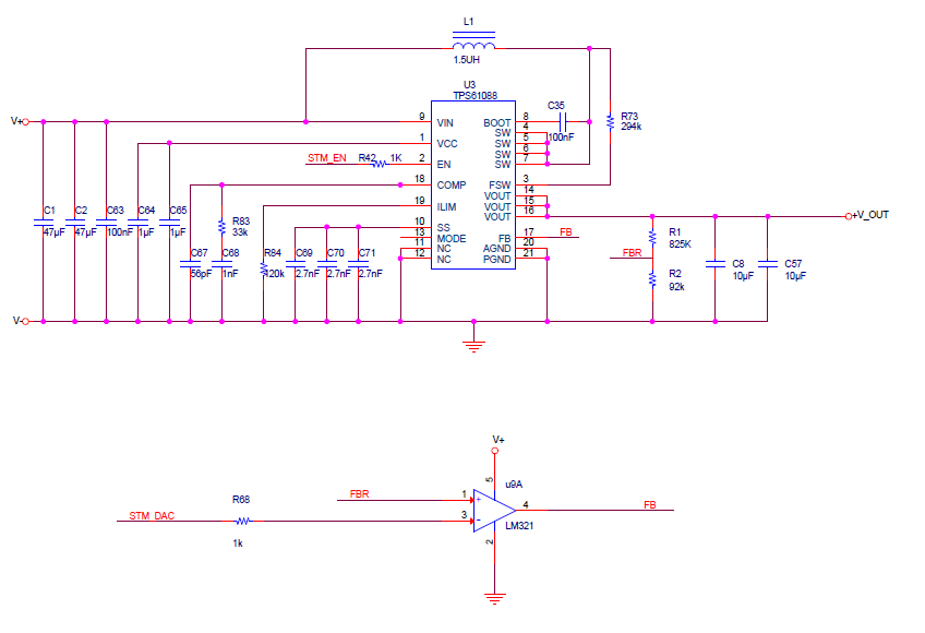
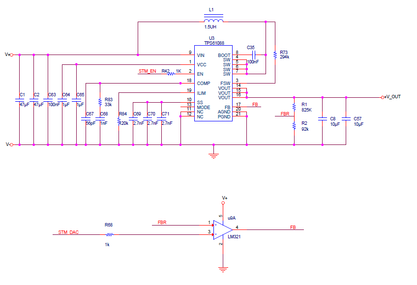
用18650电池供电,STM32控制TPS61088升压可调的数控电源电感响,电感用SPM6530T-1R5M100,帮忙看看怎么能消除响声!
This thread has been locked.
If you have a related question, please click the "Ask a related question" button in the top right corner. The newly created question will be automatically linked to this question.
用18650电池供电,STM32控制TPS61088升压可调的数控电源电感响,电感用SPM6530T-1R5M100,帮忙看看怎么能消除响声!