This thread has been locked.

If you have a related question, please click the "Ask a related question" button in the top right corner. The newly created question will be automatically linked to this question.

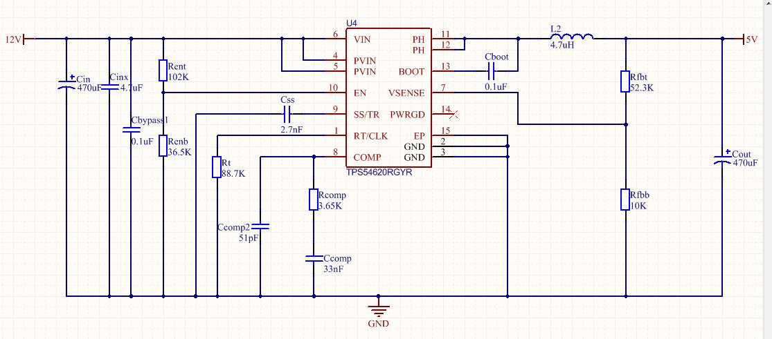
IC烧了?什么原因?



IC烧了,不知道是什么原因?难道是短路了?还是设计问题?