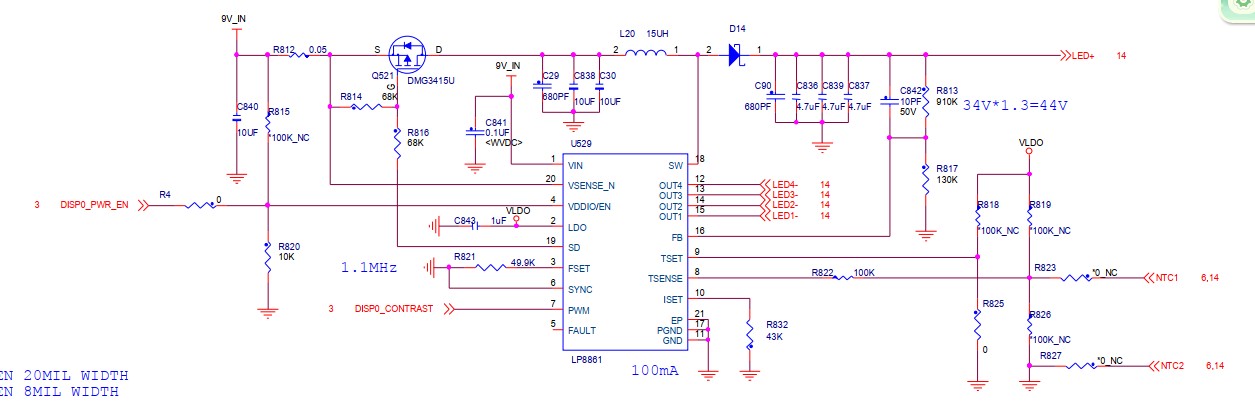
最近产品在运行过程中出现了偶发的 背光不亮现象,单一产品发生频率在最短4天,最长15天不等,背光芯片使用LP8861,电路图如下:
故障件信号描述如下,故障发生时,LCD屏突然黑掉。
输入"9V_IN"网络为12.10V,出现故障时18pin SW,恒等于12.10V,没有开关波形,输出LED+恒为12.10V。
其他引脚电压如下,2pin 4.30V 3pin 1.212V 10pin 1.209V 16pin 1.292V .
故障件启动正常,故障件启动电压接近42V(和正常件一样)。
故障件正常启动后,输入"9V_IN"网络为12.10V,屏幕正常亮起时,2pin 4.301V 3pin 1.215V 10pin 1.211V 16pin 1.211V LED+ 为27.7V ,SW 正常波形开关。
在出现故障时,我用万用表测试,16pin FB引脚,发现 16引脚 电压从1.292开始下降,连续测试几次,电压降到1.210V,此时背光点亮。
现在的疑问:
1.背光电源可以正常启动,运行过程中背光电压为27.2V,有那种原因导致他升高了,导致FB引脚检测到异常?
2.输出过压的可能性有哪些?过流的可能性有哪些?
3.导致FB引脚电压升高的原因有哪些?
4.芯片过流的可能性有哪些?
