Other Parts Discussed in Thread: BQ76930, BQ76200
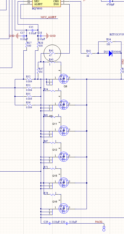
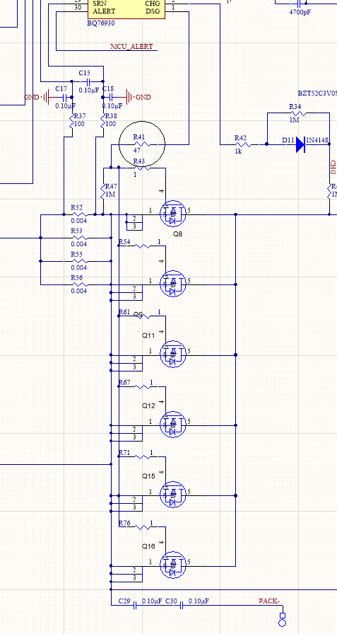
BQ76930做6S保护板,短路测试时,(图中是6颗,实际只贴了4颗)4颗MOS关断时间需要400US到1MS不等(一共测试了30多次),调整过G极限流电阻的大小,改善不明显,请问有没有合适的MOS驱动芯片推荐?


This thread has been locked.
If you have a related question, please click the "Ask a related question" button in the top right corner. The newly created question will be automatically linked to this question.