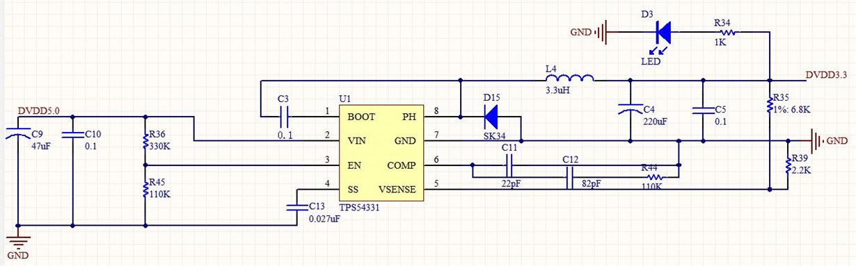
大家好,我使用TPS54331D芯片,输入电压5V(实际测量值4.94V),想输出3.3V,结果总是输出2.62V,下面是各点的电压测量值:Vboot=4.23V,Ven=1.53V,Vss=0.67V,Vsense=0.66V,Vcomp=1.66V,用示波器测量Vph一直为高电平,电压值2.73V。附件为电路原理图,请大家帮忙看下怎样改正,使其输出3.3V?谢谢。
This thread has been locked.
If you have a related question, please click the "Ask a related question" button in the top right corner. The newly created question will be automatically linked to this question.