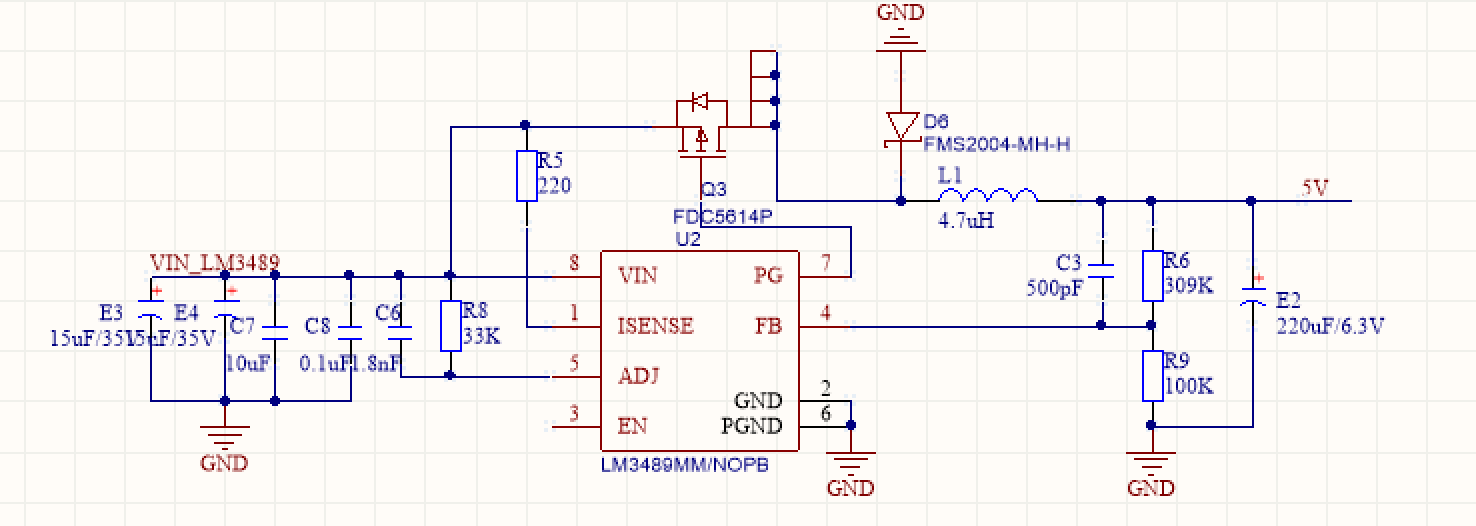
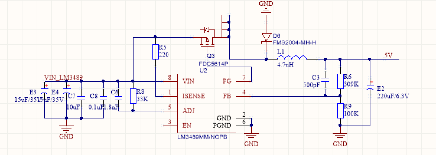
采用LM3489设计5V输出电路;测试过程中,VIN=13.5V,VOUT=5V,空载电流400ua,与手册上不符,请教大家
This thread has been locked.
If you have a related question, please click the "Ask a related question" button in the top right corner. The newly created question will be automatically linked to this question.