This thread has been locked.

If you have a related question, please click the "Ask a related question" button in the top right corner. The newly created question will be automatically linked to this question.

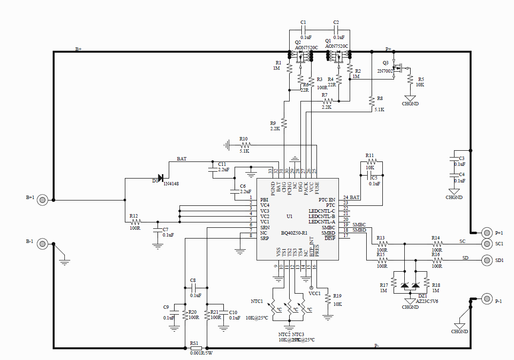
BQ4050 做单串铁锂保护



欠压2800  恢复2800;放电低于2800保护后,通讯会中断,电压反弹至高于2800mv后P+P-输出不恢复,但是充电可正常恢复,

请问是什么原因造成的(没有设置CUV-RECOV-CHG)