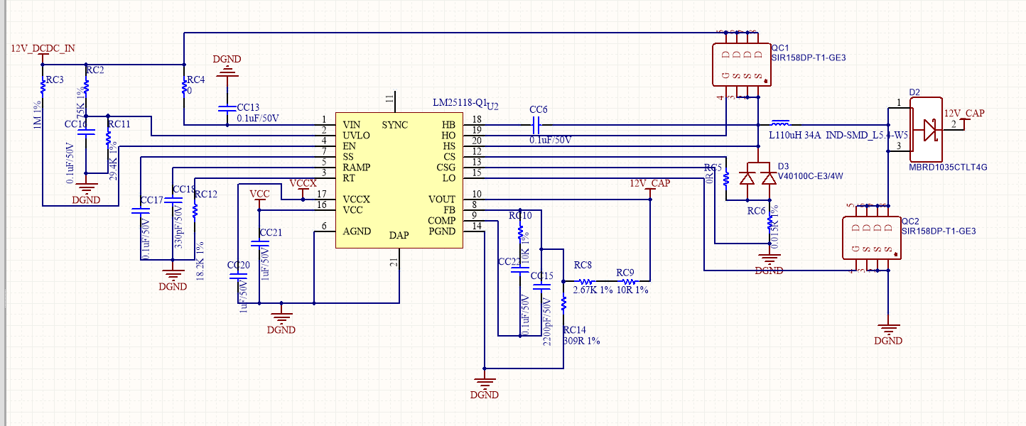
客户采用如下设计,发现ULVO电平为0,FB引脚电平也是0,输出为0,麻烦帮忙看下原理图设计是否有问题?
This thread has been locked.
If you have a related question, please click the "Ask a related question" button in the top right corner. The newly created question will be automatically linked to this question.