This thread has been locked.

If you have a related question, please click the "Ask a related question" button in the top right corner. The newly created question will be automatically linked to this question.

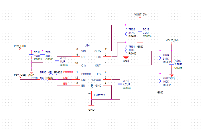
LM27762原理图审核

USB 5V输入,能输出+5V 和-5V吗?最大电流能到250MA么?