小批量50片,20多片不良,第一次上电就没有输出,5026损坏,原因不明。
This thread has been locked.
If you have a related question, please click the "Ask a related question" button in the top right corner. The newly created question will be automatically linked to this question.
Hi
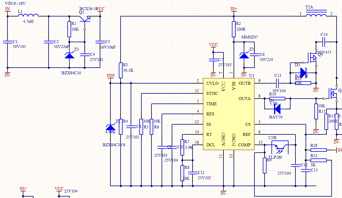
能否明确一下不良现象,或者说明芯片不良,是哪一个脚烧掉了。
仅仅只是说没有输出,很难判定是那一块电路造成的,而从你的数据看有30片是好的,代表电路没有大的问题。
所有损坏IC管脚都没有击穿短路,就是没有PWM输出,个别的IC的RT脚还有锯齿波输出。
换新的就正常了
坏的都是第一次上电就没输出,更换IC以后没坏的。
芯片从哪里买的?40%多的不良,考虑从TI授权代理商那边申请十多个芯片再测试一下看看。
http://www.ti.com.cn/general/cn/docs/gencontent.tsp?contentId=24957
Hi
对于更换后的板子,建议你用示波器确认一下相关电压波形,如果都是正常的,说明是芯片问题。
(如果不是芯片问题,对于同样电路layout的板子,好的芯片装上去,不良很容易重现,所以需要对电压波形进行确认)
如果波形确认没有问题,很可能是芯片批次质量问题,建议你重新找TI授权代理商购买芯片再做确认:
点击“+”看到电话联系。 小批量购买需要找E络盟。