This thread has been locked.

If you have a related question, please click the "Ask a related question" button in the top right corner. The newly created question will be automatically linked to this question.

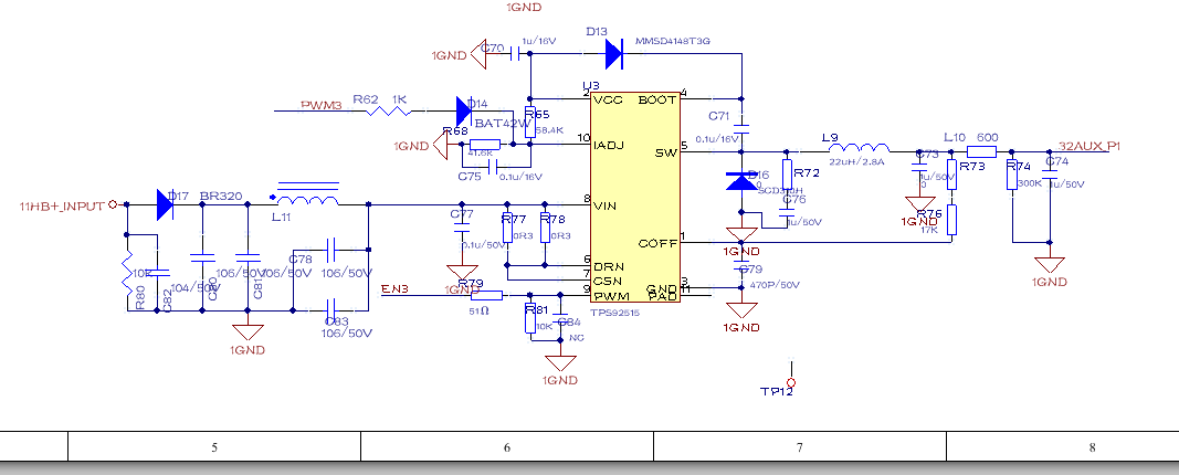
92515 8-16V输入,输出6V 1.2A,怎么调到10V及以下的时候,电流会有一个跳变,从1.2A调到1.5A,然后输入电压降低,电流再往下降,这个跳变咋解决,占空比变成100%,这怎么解决