This thread has been locked.

If you have a related question, please click the "Ask a related question" button in the top right corner. The newly created question will be automatically linked to this question.

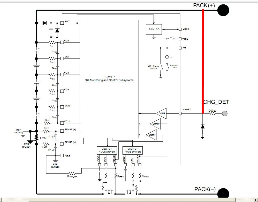
BQ77910无法写入EEPROM



我设计了一块基于BQ77910A的保护板(6串)

使用TI USB to GPIO工具烧写BQ77910A

芯片的BAT使用14V供电

这个14V也给EEPROM脚的14V脉冲

按照如下步骤:

1. Power the EVM (device) with the "battery" supply, and wake it up with charger detection
2. Maintain a logic high on the CHGCTL pin of the EVM (CHGST device pin)
3. Copy the EEPROM values to the volatile registers with the Copy EEPROM to Volatile command.
4. Edit the values in the “Volatile Registers” section as desired.
5. Provide a 14 +/- 0.5V at approx 0.1A programming voltage at the EVM J2 connector.
6. Select the “Program EEPROM” command.
7. After a short delay a programming complete status window should appear. Select OK in this window.
8. Disconnect the programming voltage from the EVM J2 connector.

无法将数值烧写到EEPROM中

请教专家我的问题出在哪,如何解决呢?谢谢