This thread has been locked.

If you have a related question, please click the "Ask a related question" button in the top right corner. The newly created question will be automatically linked to this question.

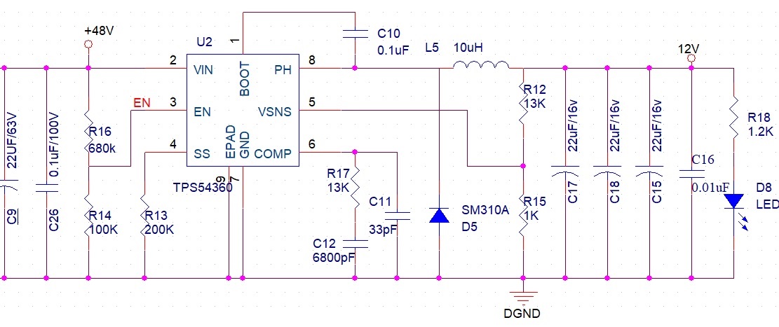
PS54360 VIN脚烧毁

Other Parts Discussed in Thread: TPS54360

各位前辈好,我有一款板子用TPS54360,+48V输出,10.5V输出,常温下,电源芯片工作正常,在做高温老化时(+60℃,空载),100张板子有4张板子 VIN脚烧毁,PH脚对GND短路,请帮忙分析一下是什么原因?谢谢

  • Hi
    D5烧掉没?
    从现象看有点看是输入严重过压。
    建议你在高温空载下用示波器器勾输入电压波形看看? 采用促发模式,测试启动关闭波形,然后工作中直接挂这,有没有异常出现?
    估计你的输入本身波动应该是有的,触发电压设置到60V.