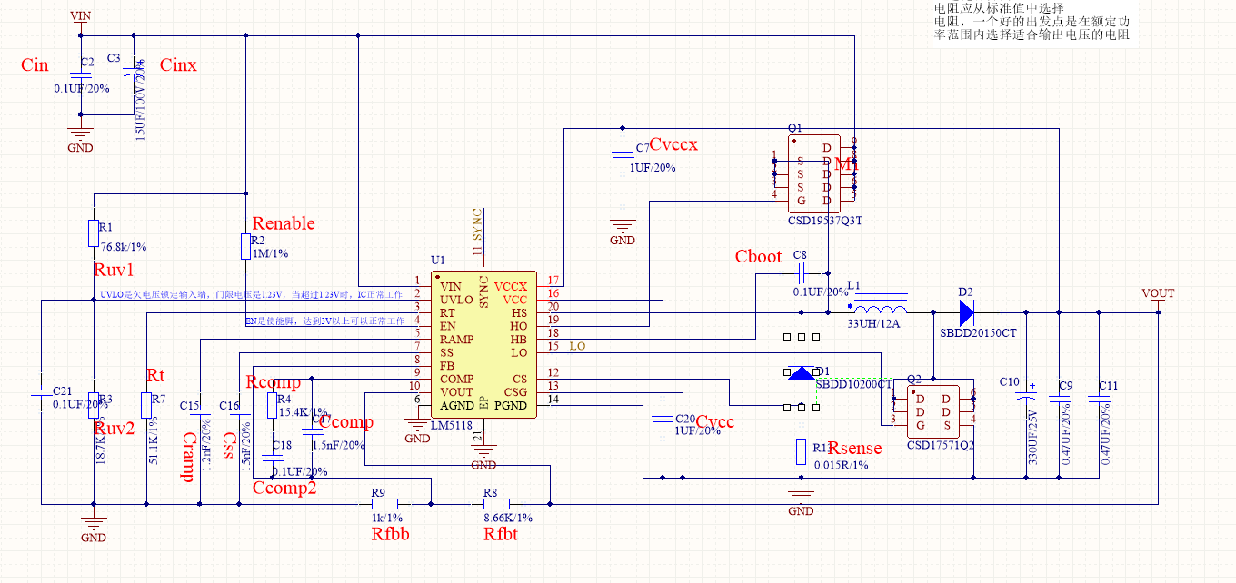
各位好,请教一个问题,如下图电路在调试中发现,当输入端在6-8V时,电路会短路状态,稳压源保护,当输入端在8V以上时,输出电压正常,电流也正常;负载是40欧姆;请帮忙分析下有可能是什么原因造成的?
This thread has been locked.
If you have a related question, please click the "Ask a related question" button in the top right corner. The newly created question will be automatically linked to this question.