This thread has been locked.

If you have a related question, please click the "Ask a related question" button in the top right corner. The newly created question will be automatically linked to this question.

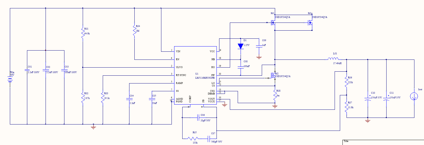
LM5116负载能力不足,设计要求输入36-58V,输出24V12A;用锂电池供电55V(电流可达200Ah),输出端接电子负载,只有电流调节到1A左右时电压从24V就降到十几V,请问什么原因,用直流电源供电40V输出电流可以达到8A才会压降,波形图为SW脚