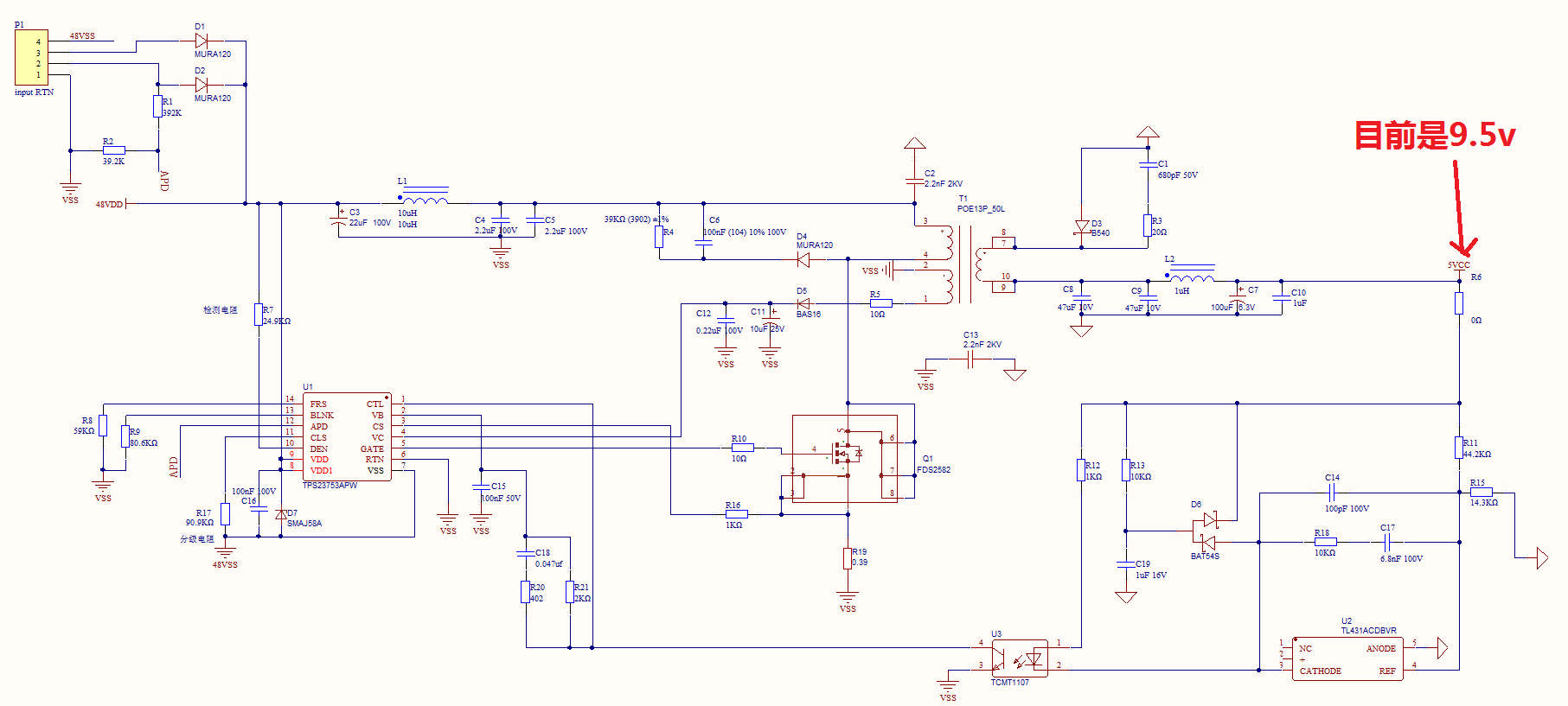
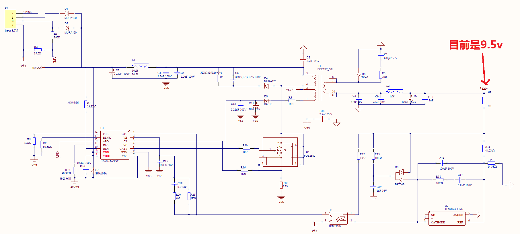
您好,我们用TPS23753做POE电源,输出电压设置为5V,电路图附在后面,现在我们用直流24v作为输入(直流电源最大过载电流目前设的是0.2A)进行测试,发现电源上电以后直流电源频繁切换到过载状态,请问我们是不是我们设计的电路有问题?多谢!5857.TPS23753.pdf
This thread has been locked.
If you have a related question, please click the "Ask a related question" button in the top right corner. The newly created question will be automatically linked to this question.
您好,我们用TPS23753做POE电源,输出电压设置为5V,电路图附在后面,现在我们用直流24v作为输入(直流电源最大过载电流目前设的是0.2A)进行测试,发现电源上电以后直流电源频繁切换到过载状态,请问我们是不是我们设计的电路有问题?多谢!5857.TPS23753.pdf