This thread has been locked.

If you have a related question, please click the "Ask a related question" button in the top right corner. The newly created question will be automatically linked to this question.

uc2844

Other Parts Discussed in Thread: UC2844

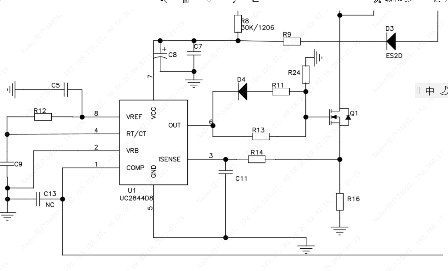
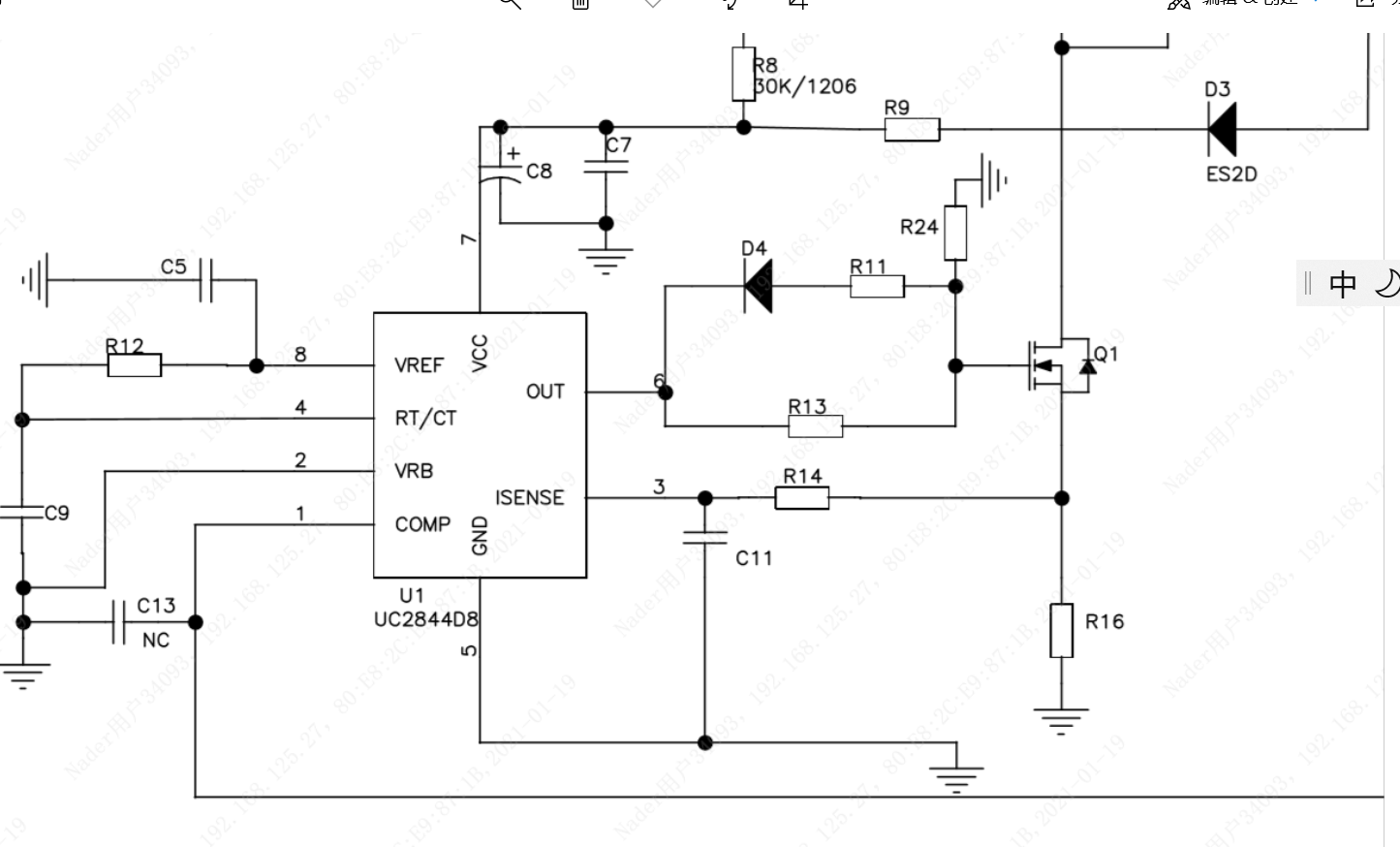
我们最进在使用一款TI的开关电源芯片:UC2844。输入电压:86~260VAC,输出电压为24VDC,负载为:15~20W,现在环温测试(25℃)带载15W芯片正常工作后的最高温升达到了90℃。

  芯片的开关频率为100kHZ,驱动电阻为24Ω,MOS管为N沟道MOS管900V/15A,外围电路详见附件(图片请勿外发)。

  请吴工帮忙提供一下温升降低的建议,谢谢。