This thread has been locked.

If you have a related question, please click the "Ask a related question" button in the top right corner. The newly created question will be automatically linked to this question.

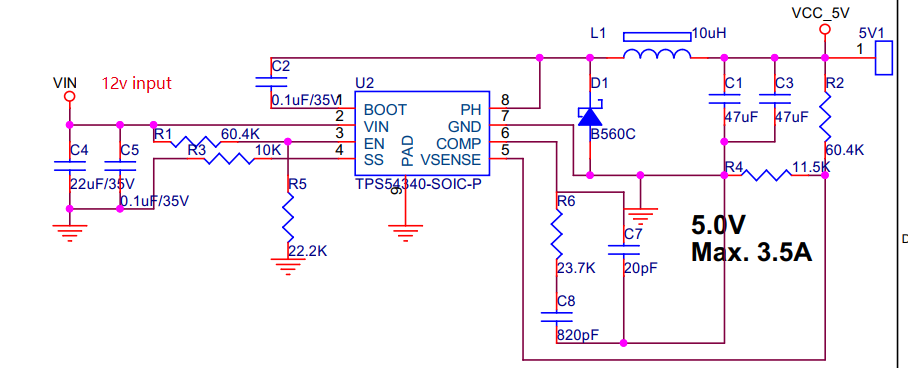
TPS54340 输出电流能力不够

Other Parts Discussed in Thread: TPS54340

Hi ,

TPS54340 输出电流实测只有1.5A左右,部分板子更低,和之前的板子电路都是 一样的,测试可以达到3.5A,目前交叉比对,排除芯片自身的问题,能否帮忙给出个方向看看那部分可能原因,如何排错

  • HI
    造成带载能力降低,你需要注意如下:
    1. 功率电感饱和电流不够,你需要确认你选取的功率电感饱和电流超过4.5A.
    2. 功率回路尽量小,输入,芯片MOS,输出的回路,以及续流二极管,电感,输出的回路。注意这两个回路中除GND外尽量不要有过孔连接。
    3. 注意GND的layout, 这个实际要和功率回路结合。注意功率AGND和模拟AGND的隔离。
  • 请问以下测试场景是怎样的,用的是直流电源吗?