This thread has been locked.

If you have a related question, please click the "Ask a related question" button in the top right corner. The newly created question will be automatically linked to this question.

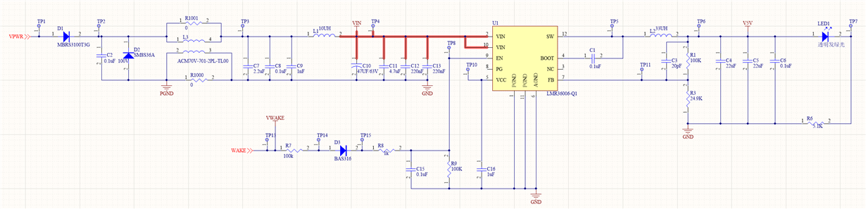
LMR36006FSCQRNXTQ1 芯片在工作中开关波形有振铃



LMR36006FSCQRNXTQ1芯片在工作中开关波形有振铃,这个问题怎么解决?

  • Hi
    输入的很多滤波器本身并不需要,因为降压芯片自带LC特性。注意输入电容尽量靠近芯片输入脚。
    纹波过大可能和你的layout要关系,可以参考datasheet(或者其说明),注意将功率GND和模拟GND隔离开,反馈用模拟GND。