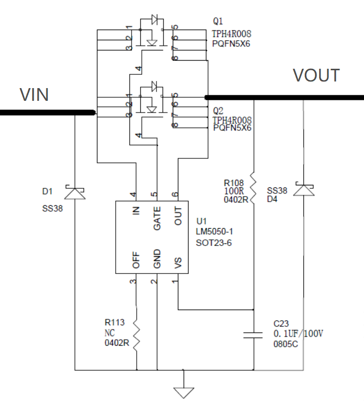
请教大家一个问题,按照IC规格书芯片内部有泵压12V。为什么我测量到VGS才4.几V。
我的电路哪个地方出问题了?
输入是25~43V,Q1 Q2的VGS才4.5V左右。是什么器件选错了吗?
This thread has been locked.
If you have a related question, please click the "Ask a related question" button in the top right corner. The newly created question will be automatically linked to this question.