This thread has been locked.

If you have a related question, please click the "Ask a related question" button in the top right corner. The newly created question will be automatically linked to this question.

UCC29002均流问题

Other Parts Discussed in Thread: UCC29002, TPS5430

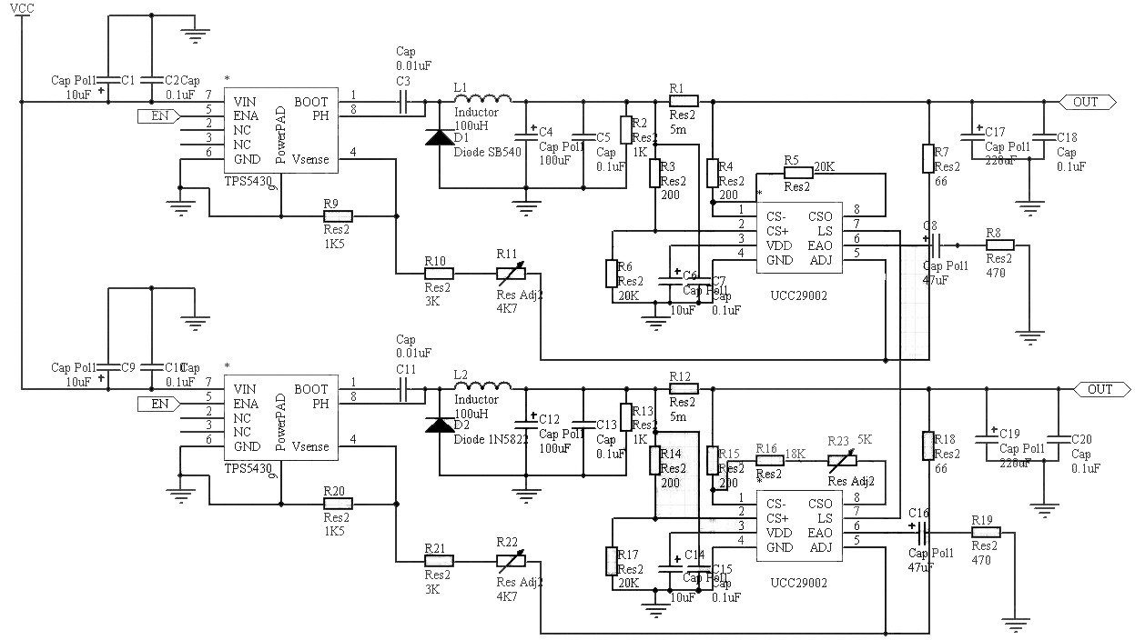
我用UCC29002做均流控制,地取样电阻1毫欧,电流20A。均流母线端有震荡波形叠加不能均流,(电流放大器正常)请问是什么问题。谢谢!