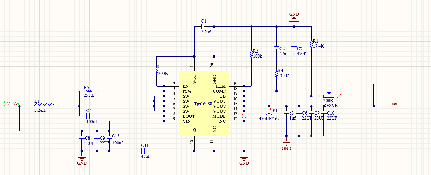
如图,调至9v接 一个30并的led(单个LED为 9v 100ma),发现亮一下灭一下亮一下灭一下反复交替,调至高电压最高用万用笔量输出端只有8.2v ?
This thread has been locked.
If you have a related question, please click the "Ask a related question" button in the top right corner. The newly created question will be automatically linked to this question.
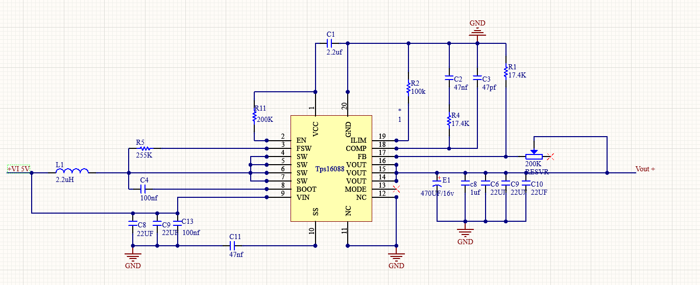
如图,调至9v接 一个30并的led(单个LED为 9v 100ma),发现亮一下灭一下亮一下灭一下反复交替,调至高电压最高用万用笔量输出端只有8.2v ?