This thread has been locked.

If you have a related question, please click the "Ask a related question" button in the top right corner. The newly created question will be automatically linked to this question.

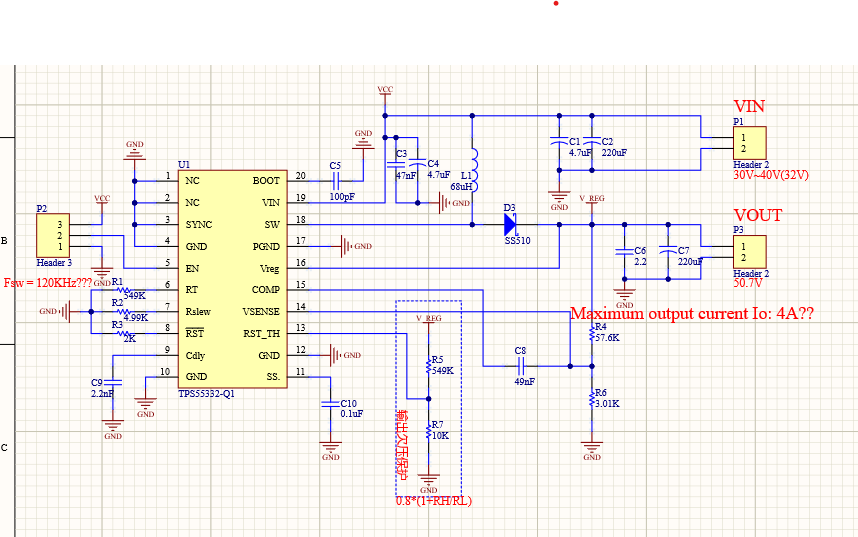
TPS55332的带载能力不行



您好:

设计的输出电压是45V,最大的电流因达到4A。但是遇到些问题。

但是接上100Ω的负载时,电压下降稍微比输入的电压略高的值,连输出1A都达不到,是不是此芯片不能过太大的电流呢?

芯片工作时发热严重,已经加了风扇,但是作用不大,考虑高过热保护的因素;

下面这个是SW端的信号,震荡好像比较严重,而且会出现跳变的现象:

下面这个是反馈的电压信号:(考虑过一些因数,也布局进行了改进,但是效果不是特别明显)

对于选择的功率电感:自己绕制的电感,磁性为铁硅铝,绕制后为150uH,设计的最大的电流能通过5A。

已经给这整了几天来,希望大家能帮帮我 ,谢谢了!!!