hi TI,
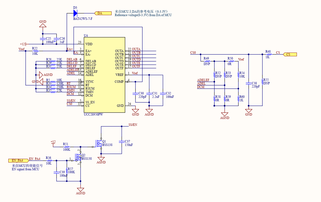
近期我在做一款55A58V充电电源,需要输出电压和电流都在0-100%可调,选择了MCU+UCC28950的控制框架。UCC28950用来产生移相全桥所需的脉冲,MCU用来产生输入到UCC28950的启停/软起动信号及EA+的参考电压。UCC28950的运放做成了电压跟随电路,因此COMP的电压应该与EA+即MCU的输出电压一致,我计划通过改变EA+的电压,调节移相角度,从而控制电源的输出电压。
死区时间固定为500ns,开关频率50kHz,TMIN为160ns,UCC28950的外围设计如下图
问题1. 如果从MCU同时给EA+参考电压和启动信号,通过示波器看到EA+的电压(青色)会很快达到我的设定电压,SS/EN引脚的电压(蓝色)逐渐上升至满量程,如下图。按照datasheet里的描述,在软起动过程中,EA+和SS/EN上的电压,哪个低,哪个就会影响移相角度,所以理论上,收到SS/EN引脚电压的影响,移相角度应该从最小逐渐增加到EA+的设置。但是,我现在实际情况是,启动的时候,移相角度会先拉满,即输出到最大功率,然后才降到EA+设置的移相角度。这是为什么?
问题2. 如果我先给启动信号,延时一段时间(比如100ms)后,再给EA+的参考电压,就没有问题1中遇见的情况了,移相角会从零直接跳转到EA+设置的移相角度。这是为什么呢?
问题3. 从上面波形都看出,SS/EN引脚上的电压刚开始是从0V线性上升的,但是在后面,会突升至满量程,这是为什么呢?
