This thread has been locked.

If you have a related question, please click the "Ask a related question" button in the top right corner. The newly created question will be automatically linked to this question.

BQ7693003DBP 调试问题反馈

Other Parts Discussed in Thread: TIDA-00449

BQ7693003DBP 调试问题反馈

 

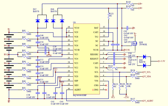
1,  使用原理图

2,  芯片型号

采样芯片: BQ7693003DBQ

MCU:         STM32L431RCT6

编译环境:KEIL, HAL库。

3,  问题描述:

无论使用MCU内部 I2C,还是IO口模拟I2C,都无法获取到BQ7693003的通讯应答信号。在IO口模拟I2C输出时,MCU读SDA数据时(包含应答),配置为,开漏输入模式。 MCU些SDA数据时配置为,推挽输出模式。

4,  信号抓取

内部I2C通讯时序抓取

IO模拟I2C

  • BQ7693003DBP 调试问题反馈

     

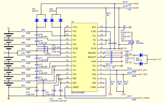
    1,  使用原理图

    2,  芯片型号

    采样芯片: BQ7693003DBQ

    MCU:      STM32L431RCT6

    编译环境:KEIL, HAL库。

    3,  问题描述:

    无论使用MCU内部 I2C,还是IO口模拟I2C,都无法获取到BQ7693003的通讯应答信号。在IO口模拟I2C输出时,MCU读SDA数据时(包含应答),配置为,开漏输入模式。 MCU些SDA数据时配置为,推挽输出模式。

    4,  信号抓取

    内部I2C通讯时序抓取

    IO模拟I2C

  • 您好,电路中TS如果不用请接10K电阻接地;
    SRP,SRN没有接sense 电阻;
    CHG和DSG不能悬空。
  • 我们产品只使用这个芯片来采集电池电压,电流、温度、输出控制时不用的。
    1, TS1直接使用10K对地,参照TIDA-00449的设计原理图,TS2是直接10K对地,还是10K对 VC5X?
    2,电流没有用到,SRP和SRN直接再加两个100Ω电阻对B-可以么?
    3,CHG和DSG不用的情况下需要如何处理?
  • 您好,TS如果不用,pull down to group ground reference( VSS for TS1 and VC5Xfor TS2)with a 10-kΩnominal resistor.
    电路中的CHG DSG 和R sense需要参考推荐电路,否则芯片无法正常工作。