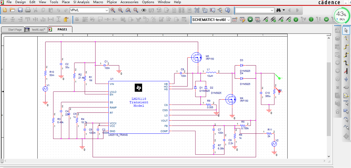
我使用LM25118提供的spice模型进行仿真,输入电压30V,通过DAC控制调节FB端来改变输出电压1-16V之间变化。大约在设定输出电压为4V左右时输出的实际电压振荡较大,在其它区段都相对比较稳定。请问是为什么,能怎么改进来减少这种不稳定?

This thread has been locked.
If you have a related question, please click the "Ask a related question" button in the top right corner. The newly created question will be automatically linked to this question.