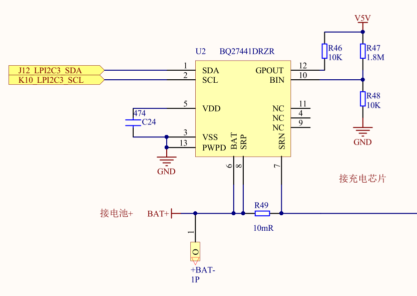
系统不上电,测量bq27441 vss与vdd两端的电压为1.7v,但是系统一上电,电压为0,i2c一直通讯不了,i2c 的上拉是3.3v。电路图如下,可能是什么原因?
This thread has been locked.
If you have a related question, please click the "Ask a related question" button in the top right corner. The newly created question will be automatically linked to this question.