您好,
目前有几个问题想请教一下:
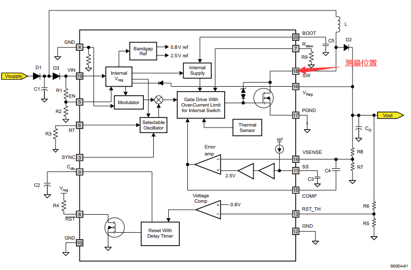
1. BOOST输出接个个200欧左右的,SW波形会有点震荡,100欧以下的话就比较稳定了,开关频率现在是125khz。
输出接200欧电阻时的测试波形:
请问这应该从哪些反面考虑了?
2. 对于数据手册有一点不太理解:
也就是说这个,最大的极限能输出多少的电流了?
谢谢您了!
This thread has been locked.
If you have a related question, please click the "Ask a related question" button in the top right corner. The newly created question will be automatically linked to this question.
您好,
目前有几个问题想请教一下:
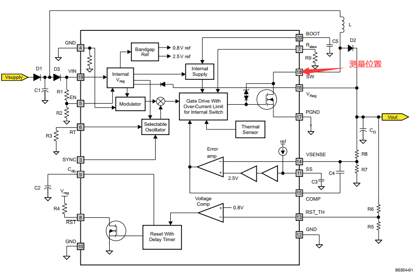
输出接200欧电阻时的测试波形:
请问这应该从哪些反面考虑了?
也就是说这个,最大的极限能输出多少的电流了?
谢谢您了!