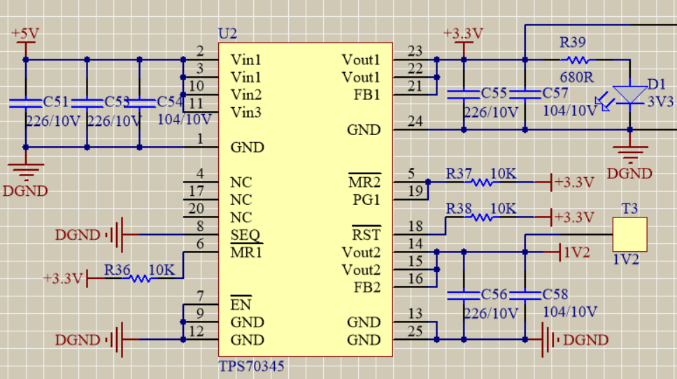
群里的大神,近期本人用TPS70345芯片做一个DSP的电源管理,给DSP供3.3V和1.2V的电压。给定的输入电压是5V,但是输出的VOUT1和VOUT2都只有2.4V和2.6V,且芯片有发烫,请大神们帮忙分析下?设计图纸如下所示:
This thread has been locked.
If you have a related question, please click the "Ask a related question" button in the top right corner. The newly created question will be automatically linked to this question.
Hi
LDO一个输出偏低一个输出偏高,有没有确认是芯片问题(更换过没有)?
另外建议你确认一下GND回路?