Hi team
Good day
客户遇到了问题,麻烦帮忙看下,谢谢
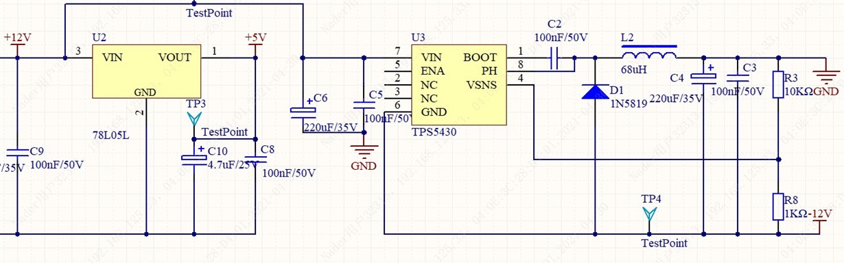
输入+12V,输出约-12V,存在的问题是开关噪声很大,500KH的开关噪声Vpp高达300mV,影响了系统中其他信号的正常工作。
Regards
aosker
This thread has been locked.
If you have a related question, please click the "Ask a related question" button in the top right corner. The newly created question will be automatically linked to this question.
Hi team
Good day
客户遇到了问题,麻烦帮忙看下,谢谢
输入+12V,输出约-12V,存在的问题是开关噪声很大,500KH的开关噪声Vpp高达300mV,影响了系统中其他信号的正常工作。
Regards
aosker