如题,UCC27714驱动的BUCK电源,希望能通过MCU完全关闭电源,但是UCC27714驱动输入关闭、使能关闭后SW脚会有一个电压输出到BUCK输出使得电源关闭时输出端有个10V左右电压。请推荐一个芯片可以完全关闭的,谢谢。
This thread has been locked.
If you have a related question, please click the "Ask a related question" button in the top right corner. The newly created question will be automatically linked to this question.
如题,UCC27714驱动的BUCK电源,希望能通过MCU完全关闭电源,但是UCC27714驱动输入关闭、使能关闭后SW脚会有一个电压输出到BUCK输出使得电源关闭时输出端有个10V左右电压。请推荐一个芯片可以完全关闭的,谢谢。
HI
不应该有这个电压,这个10V电压一直有吗? 将负载断开看看? 如果仍然有,看一下是否来自芯片HS(断开Cboot, 10kohm电阻)?
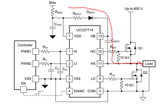
你好,去掉boot电容输出端子仍然有9.5V,去掉boot二极管端子电压1V。以前低压产品用的安森美NCP81155没有这个问题。请推荐一个驱动器,母线电压100V。谢谢
HI
我觉得很可能是芯片坏掉了,印象中不会有芯片是这样的,SW在芯片关掉都是没有电压的。
是否有更换芯片看看?
即便推荐也是类似的芯片,功能一样,SW也都是一样的,其他的芯片驱动能力比这个芯片小很多。
您好,芯片换新的还是一样。boot二极管——boot电容——输出电感——输出电容这条线是连接的,避免不了。我用过的没这个问题的二极管是内置的。功能 框图上有个开关可以断开boot电容。
实测时去年boot二极管输出上就没有电压了。
Hi
这个实际不存在通路,应为有电容隔断.
实际上所有buck芯片都是有高边chargepump电路的,但是没有听过,也不存在说有芯片在关断时有电压输出。
建议你将能拆掉的拆掉,找到这个回路。例如Cboot, Rg 等等,可能的路径都拆掉,完全没有路径了,就只能怀疑PCB.