请帮我看看用LM5022设计12V-80V输入,15V,1A输出,这样设计有没有问题。谢谢!
This thread has been locked.
If you have a related question, please click the "Ask a related question" button in the top right corner. The newly created question will be automatically linked to this question.
Hi
LM5022是可以采用这种SEPIC架构设计的, 但是具体的参数可以需要在确认,例如你选择的电感感量较大,而且还分不同的电压,而输出电容选择得太小。建议您具体调试看看现象再修改。
Hi
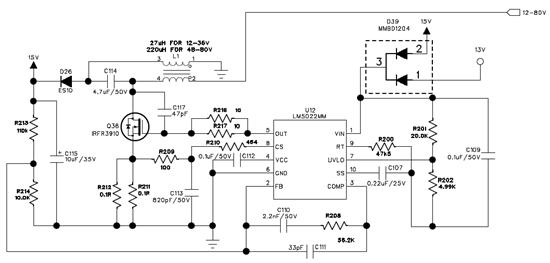
TI有提供这种SEPIC架构的设计案例: 10~48V转12V/4A, 见如下:
http://www.ti.com.cn/tool/cn/pmp7338 你可以参考。
差别在于你的输入电压更高,但是你采用了额外供电,所以也没有问题。
我也纠结SEPIC结构这个电感如何选择,LM5022 DATASHEET中关于SEPIC应用没有进行介绍。
关于电感、电容的选型,有没有相关的计算公式?或者有相关的应用手册也行。谢谢!
Hi
附件是SEPIC架构设计的案例,您可以参考.
虽然这篇文档是以LM3478为例子来计算的,但是对于电感的和输出电容的设计,原理都是一样的,你可以参考。
Hi
WEBENCH 仿真好像是不可以的,LM5022仿真时默认的是输入电压为Vin, 而你的输入电压可高达80V,超出LM5022定义的60, 所以应该是没有办法来修改的。