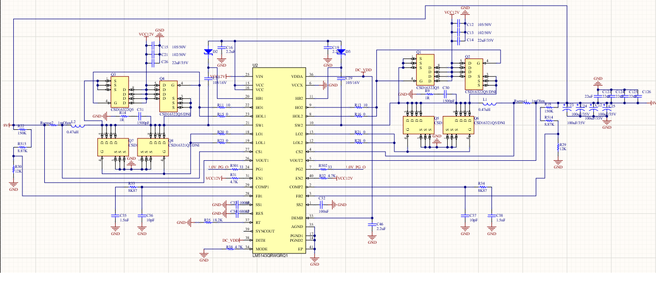
使用LM5143-QI,输入电压12V,输出电压8V/25A,两路并联使用,使输出总电流再8V/50A,按照TI提供的电源设计参考,测量输出的电压是11.45V,不是8V的输出,请问是哪个地方电路搭建有问题导致。

This thread has been locked.
If you have a related question, please click the "Ask a related question" button in the top right corner. The newly created question will be automatically linked to this question.
Hi
FB脚电路配置不对。
datasheet上有2路并联的电路, 这样的设计是共用FB, 和comp的。