This thread has been locked.

If you have a related question, please click the "Ask a related question" button in the top right corner. The newly created question will be automatically linked to this question.

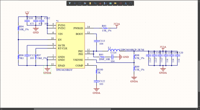
TPS54620: 参考电压问题

Part Number: TPS54620


 上图为设计电源电路,我想得到的电压为3.3V,目前问题是7号引脚的电压会随输入电压升高而升高,并不是恒为0.8V,想请教一下是什么原因

  • Hi
        这个脚电压是输出电压通过分压电阻获得,当分压出来大于0.8V时,芯片负反馈减小duty将输出拉回来,反之,当分压低于0.8V时,芯片加大duty,将电压升上去。

        如果输出电压偏高,并且FB分压也跟着偏高,首先看输出是否是稳定的? 如果是稳定的,很可能芯片已经损坏,更换芯片看看(FB脚损坏)。 

       如果输出是不稳定的,看输出电容,补偿等。其次也建议确认一下layout,注意功率回路尽量小。