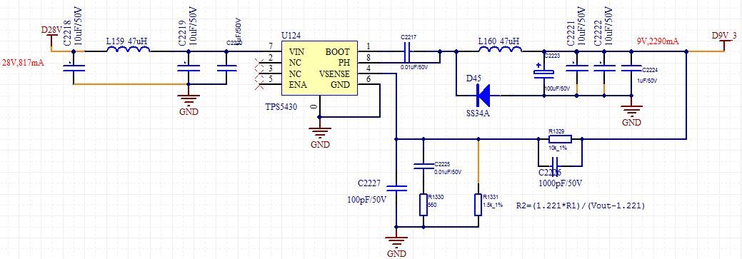
电路图如下:
不知道怎么回事,用段时间就会烧掉?????????
PCB摆放
This thread has been locked.
If you have a related question, please click the "Ask a related question" button in the top right corner. The newly created question will be automatically linked to this question.
Hi
如果在输入增加电感,建议将电感值尽量小一点,而将TPS5430的输入电容尽量大一点。
TPS5430瞬态转换时,会出现电流加大的变化,这个电流变化会在电感上产生一个电压叠加到输入电压,容易造成过压(等同于在输入增加了一个升压电路)
HI
请问你加电感的目的是为什么? 输入电压会出现较高的震荡吗?
将电感尽量用小一点,或者增加TVS管也可以。
Hi
输入电压有200mV的纹波,你可以将输入电容加大一点,同时并联2个4.7~10uF的陶瓷电容降低输入电容的的ESR即可。
Hi
输出电感不用变。
关于TPS5430的电路,你可以用TI的webench仿真软件得到对应电路图。输入参数点击设计即可,非常方便适用。
Hi
TPS5430的输出电感不会影响到后级,注意TPS5430的输出电容即可,以及TPS54620的输入电容需要足够大。
Hi
测试时,分开确认。从现象看应该是TPS5430S烧掉后影响后面的。
建议你在修改后,先确认TPS5430工作正常后,在接后级。