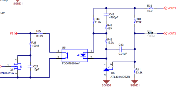
如附图所示,请问图中电阻R43的作用是什么?
该电路是如何做到将输出电压稳定在设定值的?
This thread has been locked.
If you have a related question, please click the "Ask a related question" button in the top right corner. The newly created question will be automatically linked to this question.
Hi
并联在光耦输入端,可以分流。(设计时,R44取值不大,导致流过光耦的电流很大,可以并联电阻,减小光耦的工作电流。