This thread has been locked.

If you have a related question, please click the "Ask a related question" button in the top right corner. The newly created question will be automatically linked to this question.

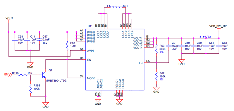
TPS63027: 在VOUT上观察到高输出噪声。

Part Number: TPS63027


我们使用TPS63027进行电源设计,输入电压为3V至4.5V,输出电压为3.6V和2A。当我们测试下面添加的电路时,我们观察到一个大的输出噪声。观察到400毫伏左右的输出纹波。请查看下面的电路,并告知需要的如何修改。谢谢