

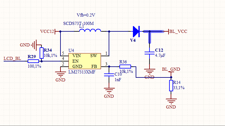
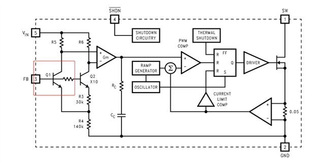
图1是一个别人设计的电路(利用LM27313输出pwm波控制LCD的背光),但是我不理解这种设计。根据LM27313内部结构图如果FB引脚串接两个电阻到地,那么LM27313内部与FB引脚相连的Q1与Q2不都无法导通吗?怎么产生PWM波
This thread has been locked.
If you have a related question, please click the "Ask a related question" button in the top right corner. The newly created question will be automatically linked to this question.


图1是一个别人设计的电路(利用LM27313输出pwm波控制LCD的背光),但是我不理解这种设计。根据LM27313内部结构图如果FB引脚串接两个电阻到地,那么LM27313内部与FB引脚相连的Q1与Q2不都无法导通吗?怎么产生PWM波
Hi
LM27313是一个功率电源转换芯片,所以可以用作低电压转高电压的电压转换,但是不建议用来单纯产生PWM(至少没有见过这样的设计),一般产生PWM可以用定时器,或者运放的RC震荡来做。
电源转换PWM是需要输出反馈过来做,很难用外部信号来或者稳定PWM(作为电源,又因为稳定的环路控制来产生稳定的PWM)
Hi
Vfb是芯片内部的反馈基准,而外部的Vfb电压是输出通过反馈电阻分出来的。