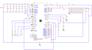
我在模擬時出現ERROR(ORPSIM-16144): Value may not be 0,但是元件值不為零 請問是什麼原因造成的 謝謝


This thread has been locked.
If you have a related question, please click the "Ask a related question" button in the top right corner. The newly created question will be automatically linked to this question.
HI
用的是TI提供的这个PSPICE模型吗?
建议你直接在美国E2E问一下这些模型的工程师, 类似这个: e2e.ti.com/.../tps543c20-monte-carlo-simulation-issues