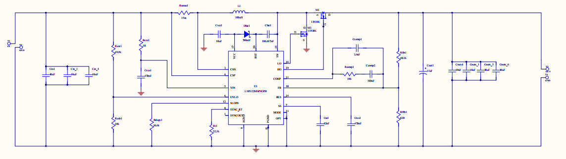
做了一个12V升60V的电源模块,输出要求是60V,0.3A。方案是按照webench给的设计的,自己画的pcb,不知道是不是布局问题,输入地和输出地在空载的时候有500mV的纹波,带载之后整个地都被污染了,纹波能达到5V以上,不知道什么原因,求解答
This thread has been locked.
If you have a related question, please click the "Ask a related question" button in the top right corner. The newly created question will be automatically linked to this question.
Hi
Layout上功率回路尽量小, 以及GND的布局,注意AGND Plane和PGND Plane隔离开,反馈用的GND需要是AGND.
另外注意参考datasheet 44页说明。
Hi
PGND是电流比较大的GND, 例如输入,输出的GND, MOS连接的GND.
AGND, 例如一般反馈FB的GND, ss, 频率控制脚的GND.
功率回路是大电流流过的回路,例如输入,电感,MOS ,GND这个回路,以及GND, MOS, 整流,输出这个回路。
另外要注意的是参考webench, 需要注意输出电容大小,ESR也尽量要一致,因为这个牵涉到补偿,不同输出电容(大小,ESR)会对应不同补偿,这个影响环路稳定。