Part Number: BQ76930
Other Parts Discussed in Thread: BQ76940, , BQ76200
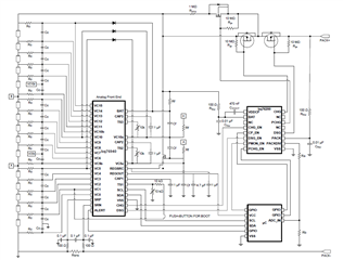
现我司需要设计一款用BQ76930进行电池正极端进行过充,过放,短路及过电流保护的方案,请教原理图如何从规格书中的bq76940中典型线路改过来?
如果要接电量计或单片机,电路上需要怎么改善?
This thread has been locked.
If you have a related question, please click the "Ask a related question" button in the top right corner. The newly created question will be automatically linked to this question.
感谢您提供的图片。
我们建议您使用 BQ76200 FET 驱动器来实现高侧 FET。
我们的工程师不太了解单片机,您可以具体说一下吗?
同时我们建议您查看我们的 TIDA-00792 参考设计,该设计使用 BQ76940 实现了高侧 FET 和测量。
问题已经解决,我们还是采用bq76940控制负极端MOS来实现。