12.6V转15V,启动时只能带300mA负载,启动后带载基本正常:
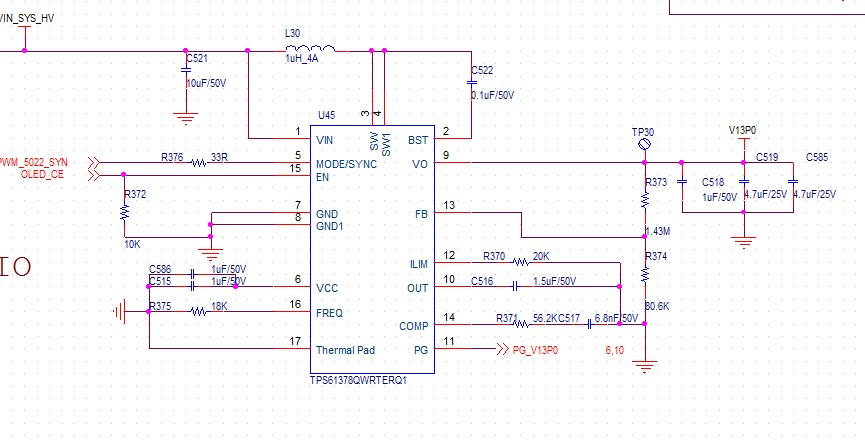
原理图如下:

PCB如下,10层板:

当电子负载加大到400mA,启动时,输入波开,VCCOUT,VO都不正常。处于打隔模式:
带载不能正常启动时,VCC引脚和开关波形:

带负载不能启动-VO与SW波形:


带负载不能启动-不正常Vin波形:

效率可到90%多:

几点调节:
1、调节输入电容方向,把输入电容向上平移,使上部分构成开关回路与下面的小信号分开,效果很小基本无效果。
2、打直(转90度)频率调节电阻,VIN靠近引脚放置1uF电容,基本无效果。
3、增加输出电容和VCC引脚电容,基本无效果。
4、调节COMP引脚的电阻到91K和820PF,启动开机时依旧带不起400mA负载,上电后再带负载都正常。