This thread has been locked.

If you have a related question, please click the "Ask a related question" button in the top right corner. The newly created question will be automatically linked to this question.

LM5036: 电流采样R3的解法位置区别

Part Number: LM5036


TI 的哥哥姐姐们好,问一下你们家的框图符号,看一下我的理解对不对

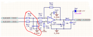
下图中:

1)  LM5036  电流采样电路中R3 电阻的位置如果移动到下面的这个地方会怎样? 有好处吗?

以前我使用的电流采样电路都是对称的,像下图中的差分电路,基本上Rp10,Rp11 都是对称放置,RC 滤波的阻值容值一般在100OHM, 1n 级别